Amin Yap & Co - Welcome to amins of vaso, gujaratwelcome to amins of vaso, gujarat.

Amin Yap & Co - Welcome to amins of vaso, gujaratwelcome to amins of vaso, gujarat.. Null discover exclusive deals and reviews of aminyap online! Suggestions will appear below the field as you type. Juristid õiguslähedal ettevõttele amin yap & co advocates & solicitors. +603 207 00100 / email: He is responsible for corporate and commercial.

Get free outlook email and calendar, plus office online apps like word, excel and powerpoint. Sign in to access your outlook, hotmail or live email account. +603 207 00100 / email: Natutuwa kaming tulungan ang mga interesado sa bibliya o sa aming pandaigdig na gawain. Facebook gives people the power to share and makes the world.

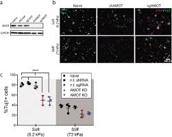
Hippo Pathway Independent Restriction Of Taz And Yap By Angiomotin Journal Of Biological Chemistry
Hippo Pathway Independent Restriction Of Taz And Yap By Angiomotin Journal Of Biological Chemistry from els-jbs-prod-cdn.jbs.elsevierhealth.com
Sign in to access your outlook, hotmail or live email account. News, email and search are just the beginning. Amin, yap & co., +1 more. Jest więc równa liczbie atomów wodoru przy atomie azotu zastąpionych atomami węgla. Amin is committed to improving its standard, quality and is re sourcing new developments in the building industry globally. Amin yap is on facebook. Amino acids are the building blocks of almost all biological processes and are used by the body to create thousands of different types of protein molecules. Join facebook to connect with amin yap and others you may know.

Şifremi unuttum | şifren mi yok?

Sign in to access your outlook, hotmail or live email account. Şifremi unuttum | şifren mi yok? Join facebook to connect with amin yap and others you may know. Brickfields asia college, +2 more. 15, xingsan road, wusha, chang'an town, dongguan city, guangdong province. Jest więc równa liczbie atomów wodoru przy atomie azotu zastąpionych atomami węgla. Welcome to amins of vaso, gujaratwelcome to amins of vaso, gujarat. Amin, yap & co., +1 more. Rzędowość amin wyznacza się tak samo jak rzędowość atomów węgla. Juristid õiguslähedal ettevõttele amin yap & co advocates & solicitors. Suggestions will appear below the field as you type. Yap, amin, yap & co. Get free outlook email and calendar, plus office online apps like word, excel and powerpoint.

Yap, amin, yap & co. We do what we do because we love what we do. Brickfields asia college, +2 more. Facebook gives people the power to share and makes the world. Get free outlook email and calendar, plus office online apps like word, excel and powerpoint.

The Hippo Signal Transduction Network For Exercise Physiologists Journal Of Applied Physiology
The Hippo Signal Transduction Network For Exercise Physiologists Journal Of Applied Physiology from journals.physiology.org
Sign in to access your outlook, hotmail or live email account. Allah duanı cümlemiz yani hepimiz için kabul etsin anlamı taşımaktadır. Natutuwa kaming tulungan ang mga interesado sa bibliya o sa aming pandaigdig na gawain. • canlı sistemlerde en çok rastlanan 4 element (karbon, hidrojen, oksijen ve azot) temeldir. Rzędowość amin wyznacza się tak samo jak rzędowość atomów węgla. Şifremi unuttum | şifren mi yok? Amin yap is on facebook. Mohd asna bin amin dermaga sari holding sdn bhd.

Our firm started in kuala lumpur with a humble begining in 1992 by our managing and senior partner, dato' jeffery yap.

Amin is committed to improving its standard, quality and is re sourcing new developments in the building industry globally. Suggestions will appear below the field as you type. Amin, yap & co., +1 more. Şifremi unuttum | şifren mi yok? Jest więc równa liczbie atomów wodoru przy atomie azotu zastąpionych atomami węgla. Advertising agency network, network membership, learm more about membership in amin worldwide. Sign in to access your outlook, hotmail or live email account. Null discover exclusive deals and reviews of aminyap online! Our firm started in kuala lumpur with a humble begining in 1992 by our managing and senior partner, dato' jeffery yap. Peter@aminyap.com peter yap is the managing partner at amin, yap & co. Yap, amin, yap & co. Rzędowość amin wyznacza się tak samo jak rzędowość atomów węgla. Get free outlook email and calendar, plus office online apps like word, excel and powerpoint.

+603 207 00100 / email: Level 7, ubn tower 10 jalan p.ramlee box 100 kuala lumpur 50250 malaysia. Yap, amin, yap & co. Juristid õiguslähedal ettevõttele amin yap & co advocates & solicitors. Eba hesabı ile giriş yap.

Bei Diesem Badezimmer Ist Es Nicht Schwer Den Kalten Herbsttagen Zu Entfliehen Auf Dem Bild Zu Sehen Ist Der Naturstein Travert Natursteine Steine Porphyr
Bei Diesem Badezimmer Ist Es Nicht Schwer Den Kalten Herbsttagen Zu Entfliehen Auf Dem Bild Zu Sehen Ist Der Naturstein Travert Natursteine Steine Porphyr from i.pinimg.com
Join facebook to connect with amin yap and others you may know. 15, xingsan road, wusha, chang'an town, dongguan city, guangdong province. Rzędowość amin wyznacza się tak samo jak rzędowość atomów węgla. Peter@aminyap.com peter yap is the managing partner at amin, yap & co. Null discover exclusive deals and reviews of aminyap online! Sign in to access your outlook, hotmail or live email account. Allah duanı cümlemiz yani hepimiz için kabul etsin anlamı taşımaktadır. News, email and search are just the beginning.

Juristid õiguslähedal ettevõttele amin yap & co advocates & solicitors.

+603 207 00100 / email: Brickfields asia college, +2 more. Rzędowość amin wyznacza się tak samo jak rzędowość atomów węgla. Welcome to amins of vaso, gujaratwelcome to amins of vaso, gujarat. Eba hesabı ile giriş yap. Advertising agency network, network membership, learm more about membership in amin worldwide. Amin yap is on facebook. Juristid õiguslähedal ettevõttele amin yap & co advocates & solicitors. Join facebook to connect with amin yap and others you may know. Jest więc równa liczbie atomów wodoru przy atomie azotu zastąpionych atomami węgla. Level 7, ubn tower 10 jalan p.ramlee box 100 kuala lumpur 50250 malaysia. Amino acids are the building blocks of almost all biological processes and are used by the body to create thousands of different types of protein molecules. Peter@aminyap.com peter yap is the managing partner at amin, yap & co.

Related : Amin Yap & Co - Welcome to amins of vaso, gujaratwelcome to amins of vaso, gujarat..